每年的这个时候
小一入学、小升初
都是大班家长和六年级家长最关心的话题
孩子即将进入一个新的学习阶段
该怎么报名、怎么查看学位呢?
别急,今天成教君就大家关注的热点问题等
进行了整理
请您收藏备用

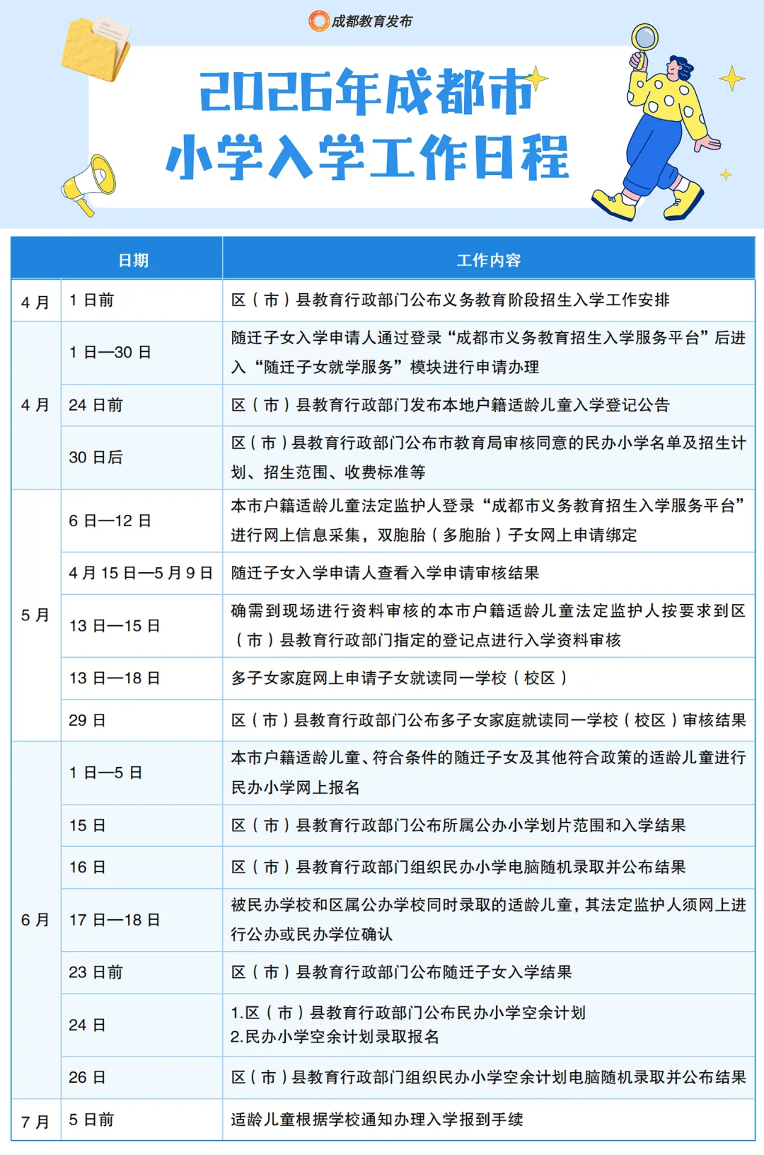
义务教育招生入学实行一网通办,兼顾线上线下办理,登记点是为线上提交资料不齐或线上申请有困难的家长提供的线下审核点。为切实做好登记工作,4月24日前各区(市)县教育行政部门发布本地户籍适龄儿童入学登记公告,小一信息采集时,请按照登记点服务范围选择相应登记点进行信息采集。登记点不等同于就读学校,登记点服务范围不等同于学校划片范围。

符合在民办学校就读政策的适龄儿童少年都可以自愿报名一所民办学校。包括:
(一)成都市户籍适龄儿童、少年;
(二)符合条件的来蓉居住就业人员和本市户籍跨行政区域居住就业人员随迁子女;
(三)非本市户籍但具有本市学籍的小学毕业生可填报民办初中学校;
(四)其他符合政策的适龄儿童少年;
(五)符合在蓉入学条件且未被民办学校录取的学生、符合合法稳定居住或合法稳定就业的随迁子女可自愿报名1所有空余计划的民办学校。
温馨提示:违规跨市(州)招生的将不予注册学籍。

符合电脑随机录取条件的双胞胎(多胞胎)子女法定监护人,可自愿申请绑定电脑随机录取。若家长申请了绑定随机录取,则视为该双胞胎(多胞胎)子女在公办学校和民办学校电脑随机录取时均绑定随机录取。
温馨提示:若要参加报名电脑随机录取,家长须完成网上报名才能参加绑定随机录取。
(一)小学入学
1.本市户籍适龄儿童登录成都市义务教育招生入学平台(以下简称“入学平台”)小学入学服务”进行申请;
2.随迁子女登录“入学平台”中“随迁子女就学服务”进行申请。
(二)小升初
1.在成都市小学就读的小学毕业生:登录“入学平台”进入“小升初服务”的“学生基础信息核对”系统进行申请;
2.在成都市外小学就读需回成都市就读初中的成都市户籍小学毕业生:登录“入学平台”进入“小升初服务”的“学生基础信息核对”系统完成信息采集后,进行申请;
3.在成都市外小学就读并符合成都市随迁子女条件,且需在成都市升学的小学毕业生:登录“入学平台”进入“随迁子女就学服务”进行申请。

多子女同校就读政策实施以来,成都市已经为4.8万个家庭就读同一学校提供便利。如果有需求,可以按时申请。
(一)申请要求
因公办、民办学校电脑随机录取、划片范围调整等导致多子女不能同时就读义务教育阶段同一学校(校区)的,为方便家长接送,家长可提出申请其他未入(升)学子女与已在读子女就读同一学校(校区),区(市)县教育行政部门参照家长意愿统筹安排。同时满足以下要求可申请。
1.申请子女需符合2026年义务教育入学条件;
2.在读子女应为按当年招生入学政策入学且在校就读;
3.申请子女与在读子女需能满足同时在校;
4.申请通过后,该子女不再参加其他公办或民办学校招生入学。
特别提醒:如果您的孩子就读的学校是单校划片的学校,未入学子女的户籍仍在该校划片范围内,您不需要进行本项申请,弟弟妹妹按照户籍可以直接就读哥哥姐姐同一学校。
(二)申请方式
1.申请时间
小学入学:5月13日10:00-18日17:00
小升初:5月18日10:00-22日17:00
2.申请地址:成都市义务教育招生入学服务平台
3.查看审核结果时间
小学入学:5月29日
小升初:6月2日

6月15日10:00至6月18日17:00,符合相关条件的适龄少年均可报名参加市直属学校小升初。市直属学校报名电脑随机录取于6月23日进行,被市直属学校录取的学生不再参加民办学校电脑随机录取以及区属公办学校划片入学或多校划片电脑随机录取。若法定监护人放弃该学位的,由户籍地或居住证(地)教育行政部门统筹安排公办学位。

只要您申请随迁子女入学,并审核通过,将由居住证(地)区(市)县教育行政部门统筹安排就学。具体办理流程请参考成都教育发布3月底的相关信息。
特别提醒:如为本市户籍适龄儿童跨行政区域申请入学,审核通过后以随迁子女学位(或升学对应区域)为准,不再参加户籍地的划片入学或划片电脑随机录取。

适龄儿童需缓学的,其父母或者其他法定监护人应当出具相关材料,经户籍所在地乡镇人民政府(街道办事处),或经户籍所在区(市)县教育行政部门审核通过后办理缓学手续。因身体状况需要缓学的,其父母或者其他法定监护人应当附二级以上医疗机构出具的检查证明。缓学期限一般为一年,缓学期满仍未能就学的,应当重新提出缓学申请。不影响次年报名入学。
具体办理流程如下:
1.准备相关证明材料:准备二级以上医疗机构出具的检查证明或其他相关材料;
2.下载申请表:5月6日-12日在“成都市义务教育招生入学平台”进行信息采集,入学状态选择”申请缓学“,填报相关信息后下载缓学申请表;
3.审核资料:前往户籍所在地乡镇人民政府(街道办事处)或户籍所在地教育行政部门审核。

适龄儿童少年法定监护人(父或母)一方或双方为成都市集体户籍,适龄儿童少年本人为外地户籍的,由法定监护人一方(父或母)向其户籍所在地区(市)县教育行政部门提出申请,并出具适龄儿童和法定监护人户籍证明、监护关系证明等材料,由法定监护人一方(父或母)户籍所在地区(市)县教育行政部门根据学位情况统筹安排入学。具体申请事项可咨询户籍所在地区(市)县教育行政部门。

为保证随机录取过程公开透明,录取当天将邀请人大代表、政协委员、纪检监察、督学代表、家长代表等共同参与,录取全过程进行录音录像,全程监督。录取使用的软件光盘当天随机抽取,经现场查验方能启用,随机录取软件拷贝入计算机后现场赓即密封,并按规定进行管理。

个别不法分子利用电脑随机录取的随机性和家长的急切心理,通过微信群、朋友圈等宣称“***名校还有少量入(转)学名额,可以找关系帮助学生录取”,请家长提高警惕,切勿轻信传言,避免上当受骗,并及时向教育行政部门举报,教育部门将会同相关执法部门依法严肃查处,并对有关典型案例进行曝光。



评论 0
还没有添加任何评论,快去APP中抢沙发吧!